Matplotlib 複数のグラフ#

※記事内に商品プロモーションを含むことがあります。

公開日

Matplotlibで複数のグラフを並べて表示するには、plt.subplots()nrowsncolsオプションを用います。nrowsncolsでそれぞれ縦方向と横方向のグラフの数を指定できます。

縦方向に並べる#

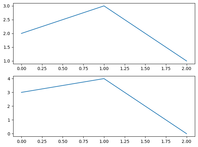
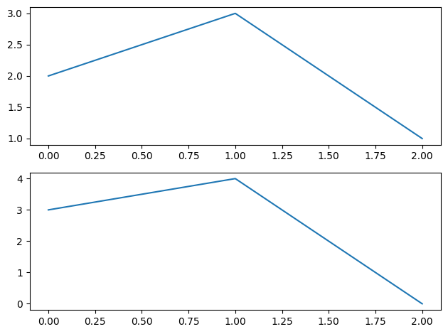
グラフを縦方向に並べる場合、nrowsに個数を指定します。以下に2つのグラフを縦に並べた例を示します。

import matplotlib.pyplot as plt

fig, ax = plt.subplots(nrows=2)
ax[0].plot([2, 3, 1])
ax[1].plot([3, 4, 0])
fig.tight_layout()
plt.show()
../_images/a77efc7942874f0f4425aec8dd6a2ad046a810d9d8fc470f17f9c309698ef1f2.png

ncolsまたはnrowsの片方のみ指定した場合、axはAxesオブジェクトの1次元配列となります。また、fig.tight_layout()はグラフ間の間隔や余白を自動調節するためのコマンドです。

横方向に並べる#

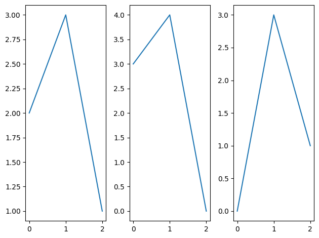
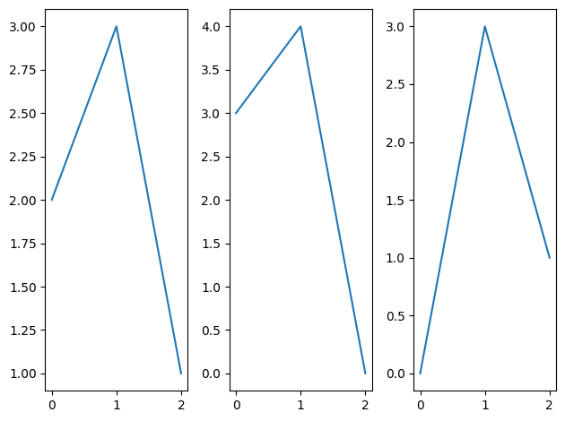
グラフを横方向に並べる場合、ncolsに個数を指定します。以下に3つのグラフを横に並べた例を示します。

fig, ax = plt.subplots(ncols=3)
ax[0].plot([2, 3, 1])
ax[1].plot([3, 4, 0])
ax[2].plot([0, 3, 1])
fig.tight_layout()
plt.show()
../_images/a62c6467cb62c2d3f261b555c95356e5868fa5bd8aa22103279f792c85efe766.png

縦・横方向に並べる#

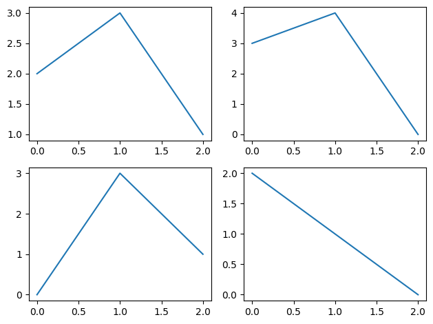
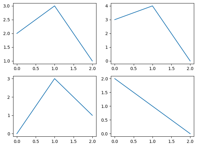
グラフを縦・横の両方向に並べる場合、nrowsncolsに個数を指定します。以下に縦と横にそれぞれ2つずつ並べた例を示します。

fig, ax = plt.subplots(nrows=2, ncols=2)
ax[0, 0].plot([2, 3, 1])
ax[0, 1].plot([3, 4, 0])
ax[1, 0].plot([0, 3, 1])
ax[1, 1].plot([2, 1, 0])
fig.tight_layout()
plt.show()
../_images/65f4a594ed32ccd3b01cc7ed8e78e4475a557cbbb0b8d061359aa3c85f7c2391.png

nrowsncolsの両方を指定した場合、axはAxesオブジェクトの2次元配列になります。ax[X, Y]は縦にX番目、横にY番目(いずれも0始まり)のAxesオブジェクトを示します。

共通な軸の範囲#

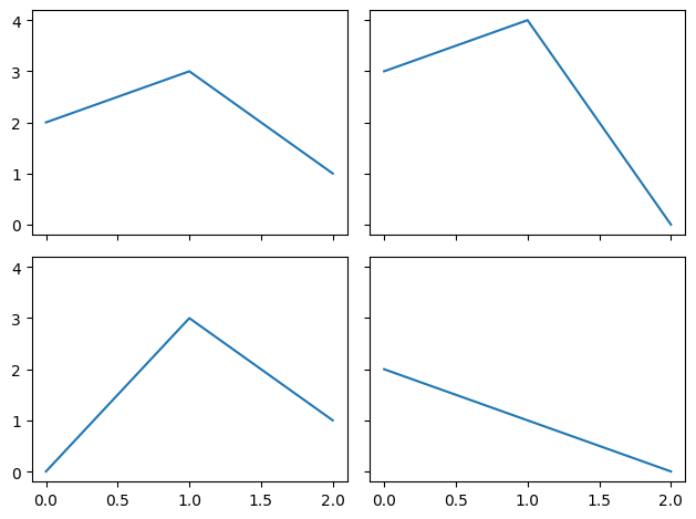
複数のグラフで軸が共通している場合、plt.subplots()sharexshareyオプションを使用して軸の範囲を揃えることが出来ます。sharex, shareyオプションに指定可能な値を以下の表に示します。

説明

False/'none'

軸を揃えない(デフォルト)

True/'all'

全グラフの軸を揃える

'row'

横方向のグラフのみ軸を揃える

'col'

縦方向のグラフのみ軸を揃える

sharex=Trueとした場合、最も下のグラフのみx軸の値が表示されます。同様にsharey=Trueとした場合、最も左のグラフのみy軸の値が表示されます。さらに、全てのグラフでx軸やy軸の範囲も共通となります。

fig, ax = plt.subplots(nrows=2, ncols=2, sharex=True, sharey=True)
ax[0, 0].plot([2, 3, 1])
ax[0, 1].plot([3, 4, 0])
ax[1, 0].plot([0, 3, 1])
ax[1, 1].plot([2, 1, 0])
fig.tight_layout()
plt.show()
../_images/ab5a45a6732a92d997fd92c6161dfe4fa4959e0f655bebd7a88af79a87a616e3.png

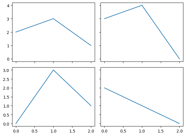
上のグラフと同じデータを用いて、sharey='row'に変更した例を以下に示します。こちらでは、行ごとにグラフのy軸の範囲を共通にします。すなわち、上2つのグラフと下2つのグラフで、それぞれ異なる軸の範囲となっています。

fig, ax = plt.subplots(nrows=2, ncols=2, sharex=True, sharey='row')
ax[0, 0].plot([2, 3, 1])
ax[0, 1].plot([3, 4, 0])
ax[1, 0].plot([0, 3, 1])
ax[1, 1].plot([2, 1, 0])
fig.tight_layout()
plt.show()
../_images/c46f1d072e58960cb399b4a1892d1d47ec6a11c3233ee719b6b473cab08529b3.png