Matplotlibの凡例の設定#

※記事内に商品プロモーションを含むことがあります。

公開日

この記事では、Matplotlibのグラフに凡例を表示する方法を解説します。

凡例の表示#

凡例を表示する方法はいくつかあります。

1つ目は、データをプロットする際にlabel引数でラベルを設定し、legend()メソッドで凡例を表示する方法です。

2つ目は、legend()メソッドにラベルを与える方法です。ラベルはリストで与えます。

それぞれの例を以下に示します。どちらも同じ結果となります。

import matplotlib.pyplot as plt

# label引数でラベルを設定する
fig, ax = plt.subplots()
ax.plot([1, 3, 2], label="data 1")
ax.plot([3, 1, 1], label="data 2")
ax.legend()
plt.show()

# legend()メソッドにラベルを与える
fig, ax = plt.subplots()
ax.plot([1, 3, 2])
ax.plot([3, 1, 1])
ax.legend(["data 1", "data 2"])
plt.show()
../_images/a655e3575e6a127a8ca4d080adde86217115bd7d6dd19cb861fe62e665fbf6b6.png ../_images/a655e3575e6a127a8ca4d080adde86217115bd7d6dd19cb861fe62e665fbf6b6.png

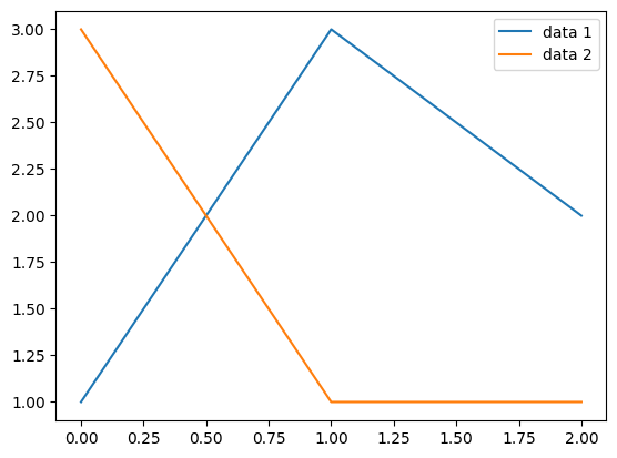
凡例の位置#

凡例の位置はlegend()メソッドのlocオプションで指定できます。デフォルト値はbest(プロットと凡例がなるべく重ならないように配置する)です。また、以下からも指定可能です。

---------------------------------------
|upper left |upper center|upper right |
---------------------------------------
|center left|center      |center right|
---------------------------------------
|lower left |lower center|lower right |
---------------------------------------

凡例の位置を左側中段 (center left) とした例を以下に示します。

fig, ax = plt.subplots()
ax.plot([1, 3, 2], label="data 1")
ax.plot([3, 1, 1], label="data 2")
ax.legend(loc="center left")
plt.show()
../_images/386bae598df20e0772a7115fd27fd4c7894849219dedc24f67e96b75c88e480e.png

また、凡例の位置はbbox_to_anchorオプションでも指定可能です。このオプションに座標を(x, y)で渡します。グラフの左下が(0, 0), 右上が(1, 1)となります。bbox_to_anchorにそれぞれ(0, 0)と(1, 1)を指定した例を以下に示します。

fig, ax = plt.subplots()
ax.plot([1, 3, 2], label="data 1")
ax.plot([3, 1, 1], label="data 2")
ax.legend(bbox_to_anchor=(0, 0))
plt.show()

fig, ax = plt.subplots()
ax.plot([1, 3, 2], label="data 1")
ax.plot([3, 1, 1], label="data 2")
ax.legend(bbox_to_anchor=(1, 1))
plt.show()
../_images/c2964454c732a91fbec2802809fa97733a4e69cad8640ad15277386061651610.png ../_images/a655e3575e6a127a8ca4d080adde86217115bd7d6dd19cb861fe62e665fbf6b6.png

凡例の列数#

凡例の列数はlegend()メソッドのncolオプションで指定できます。以下は列数を2とした例です。

fig, ax = plt.subplots()
ax.plot([1, 3, 2], label="data 1")
ax.plot([3, 1, 1], label="data 2")
ax.plot([2, 2, 1], label="data 3")
ax.legend(ncol=2)
plt.show()
../_images/5af5d70b476e20f5c7b15e1046aa561a95dba2b6b171bffa9d4d6f1b1761917c.png

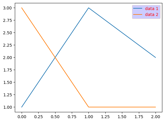
凡例の色#

凡例の文字色はlegend()メソッドのlabelcolor, 背景色はfacecolor, 枠線の色はedgecolorでそれぞれ指定できます。また、背景色の透過度はframealphaで指定できます(0~1の範囲で指定し、値が小さいほど透明に近づきます)。

fig, ax = plt.subplots()
ax.plot([1, 3, 2], label="data 1")
ax.plot([3, 1, 1], label="data 2")
ax.legend(labelcolor="red", facecolor="blue", edgecolor="orange", framealpha=0.2)
plt.show()
../_images/59a7cf4396fe2c31453c94463fab0ccf86dffecdcefde380d704aa617be8016b.png

凡例の文字サイズ#

凡例の文字サイズはlegend()メソッドのfontsizeオプションで指定できます。整数または次のいずれかから指定可能です。 {"xx-small", "x-small", "small". "medium", "large", "x-large", "xx-large"}

fig, ax = plt.subplots()
ax.plot([1, 2, 2], label="data 1")
ax.plot([3, 1, 1], label="data 2")
ax.legend(fontsize=18)
plt.show()
../_images/da017e4298a37b3123f40211fb296fe7e48ffd2e41b5ee4f322bb9d74562eb11.png

凡例のタイトル#

凡例にタイトルを設定する場合、legend()メソッドのtitleオプションで指定できます。以下はタイトルを"Prices"と設定した例です。

fig, ax = plt.subplots()
ax.plot([1, 2, 2], label="data 1")
ax.plot([3, 1, 1], label="data 2")
ax.legend(title="Prices")
plt.show()
../_images/cdbd4924dfd8e24c774b7a2f4ab7a6f6c5e07067f5b156d845e8dde1de1da752.png

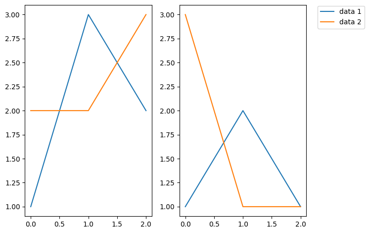
Figureに凡例を表示する#

上記の例では、Axesに凡例を表示していましたが、Figureに表示することも可能です。以下のようにFigureオブジェクトのlegend()メソッドを用います。

fig, ax = plt.subplots()
ax.plot([1, 2, 2], label="data 1")
ax.plot([3, 1, 1], label="data 2")
fig.legend()
plt.show()
../_images/7687e684d3c509ec587c9286ff613b071ed854a5df4808dc960563848ee7b552.png

Figureオブジェクトに凡例を表示したケースとして、以下のように1つのFigureオブジェクトに複数のグラフがある場合が挙げられます。凡例を1つだけ表示することで、グラフの見た目をすっきりとさせられます。

fig, ax = plt.subplots(ncols=2)
ax[0].plot([1, 3, 2])
ax[0].plot([2, 2, 3])
ax[1].plot([1, 2, 1])
ax[1].plot([3, 1, 1])
fig.legend(["data 1", "data 2"], bbox_to_anchor=(1.17, 0.98))
fig.tight_layout()
plt.show()
../_images/75a0abdec0c537958cad581c0eba172dd918c1402b8a8e52b663ac4420c76585.png